移至網頁之主要內容區位置
::: 臺北市士林區劍潭國民小學-Taipei Municipal Jiantan Elementary School

公告彙整

因應非洲豬瘟疫情,本校午餐食材皆嚴格把關,產品無虞,請家長師生安心。

{{ $t('FEZ001') }} 張穎嬿

{{ $t('FEZ002') }} 學務處|

  1. 轉知教育局1141022新聞稿「臺北市校園午餐防堵非洲豬瘟,加強肉品溯源管理,守護學生食安」,詳如附件。
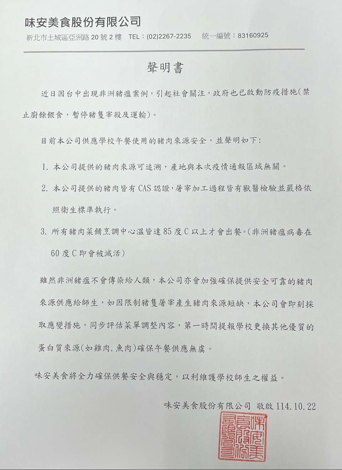
  2. 本校午餐豬肉供應商原料為CAS冷凍豬肉,午餐承包商味安公司及各家豬肉供應商已提供合格屠宰產品聲明書,詳如附件。
  3. 每日午餐食材資訊皆詳實登載於教育部校園食材登錄平臺,可供家長查詢菜色及食材溯源資料,後續配合市府相關規範辦理,必要時調整菜單,以確保午餐品質安全。


{{ $t('FEZ003') }} Invalid date

{{ $t('FEZ014') }} Invalid date|

{{ $t('FEZ004') }} 2025-10-23|

{{ $t('FEZ005') }} 61|